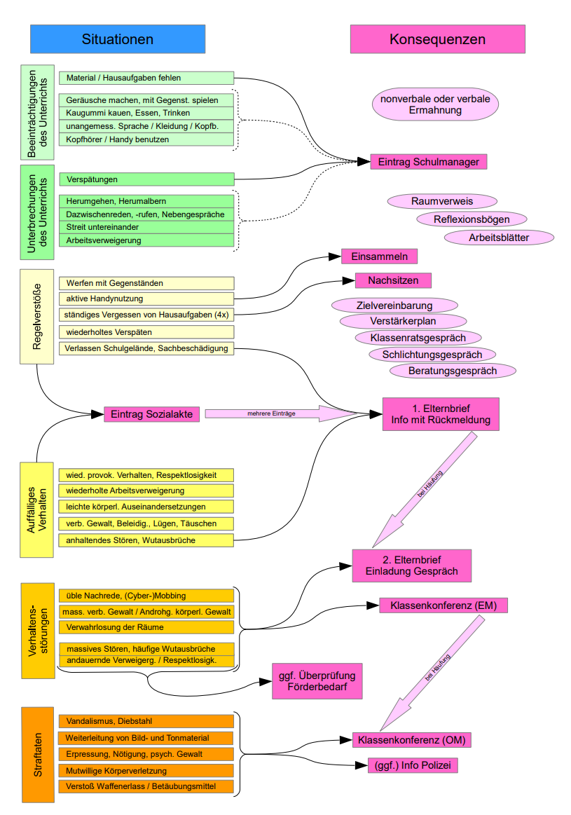
Konsequenzenkonzept

Der Umgang mit Regelverstößen und den sich daraus ergebenden Konsequenzen ist (leider) ein wichtiger Bestandteil des Schullebens. Regelverstöße müssen natürlich geahndet werden. Dies soll aber fair und für alle transparent geschehen. Daher hat das Kollegium gemeinsam ein Konzept erarbeitet, nachdem wir alle gemeinsam vorgehen und so unsere Schule zu einem Ort machen, an dem jeder sich sicher und gerecht behandelt fühlen kann.

Hier eine Kurzübersicht des Konzepts. Durch Klicken auf die Schaltfläche weiter unten können Sie die ausführliche Langfassung downloaden.

Langfassung des Konzepts als Download: